What is the monolithic system design approach? What is the microservices-based system design approach? I am a startup. Which approach should I use? If your vision, mission, and goals are clear, and you have a long-term approach for your software product, then you should go with the microservices-based system design approach. If you have any doubts about your product, whatever you are building, you should go with a monolithic-based architecture. Yes, I know you have investor money to spend, but why should you waste a lot of money building and then migrating the entire system again and again?Why? If you can save money, then why not? If you are someone who is confused about which system design approach to use, then go through this entire article. Definitely, you will gain good insights. Maybe you will find a solution.
Do you know why a system design approach plays an important role in building a software product?
Most startups do not take this seriously and start building their product without considering what the system architecture should be. As a result, they suffer 5–6 years later when their product starts growing. They then have to put their engineering team’s efforts into migrating the system to a microservices-based architecture. This process takes a lot of time and effort, around 1 or maybe 2 years, depending on the complexity of the software product. It significantly increases engineering costs for the startup or an organization.
Is this a good decision?
It’s really not.
If they plan and adopt a good system design approach, these costs could be saved. System design plays an important role in software development. We can say that a good software application depends on a good system design approach. System design is the foundation or base of a software application. Just as a solid foundation is required to build a good building, system design is essential for any software product.
There are two main approaches to designing a system:
– Monolithic System Design
– Microservice-Based System Design
Both approaches have their pros and cons. The question is, which approach should you use?
The answer depends on what type of software product you are building and for whom. Most startups use the first approach.
Do you know why?
Because there is a lot of uncertainty in startups. If they are not certain whether the product will succeed, they prefer to go with the first approach. Once the product is stable, they can migrate the entire product to different microservices for a long-term approach.
Do you think it’s a good approach?
Why should you put in double the effort and incur a lot of costs for the startup or an organization?
If you are building the product for an established organization where everything is clear and there is no chance of changing the product approach, you can go with the micro-service based approach.
Still, it depends on the organization’s decision on what direction and approach they want to use. Developing an application using microservices takes time and incurs additional costs. To deploy a microservices-based software product or application, we need to develop an appropriate infrastructure. Docker containerization architecture and Kubernetes are required to deploy this application. There will be separate databases for each service, so an application gateway is also required. Using Docker, separate databases, and Kubernetes, and maintaining an application increases additional charges.
Why shouldn’t they think from the start and take a microservices-based approach? I think they should go with the microservices-based architecture, but not fully.
Do you know how?
Build the entire system architecture in microservices but keep the database the same. For deployment, you can deploy multiple services on the same instance using a Docker containerized approach. Later on, your efforts would require database separation only.
Is this not a good idea? Think about it.
Let’s design a system. Suppose we have to design a system for the property domain and the following are the business requirements:
👉 Sellers or brokers can list their properties.
👉 Sellers can create an auction for their properties.
👉 Interested buyers can register on the platform and participate in the auction process.
👉 There will be a user validation check process for buyers. Before participating in the auction, they need to complete their validation or authentication process.
👉 An IVR system needs to be integrated.
👉 A chatbot system needs to be integrated.
👉 There will be integration with Power BI in the seller section and admin section to view different types of reports, graphs, and dashboards.
We can design this system using both approaches. Let’s design the system using the monolithic system design approach.

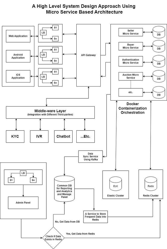
Let’s design the system using the microservice based system design approach.

If you find this article useful, do not hesitate to like, comment, and share it with your friends.
Do you know why?
Because we must share knowledge with everyone, and this is the best way to help each other.
Don’t you think so?
Still if you need any guidance and help in system design. I am ready to help you. To book a FREE consultation call with me. Just drop me a message.
